Scheme of Contracts
Protocol overview prepared by Zokyo
Zapping

Lending pool, rTokens, MultiFeeDistribution

Staking Flow

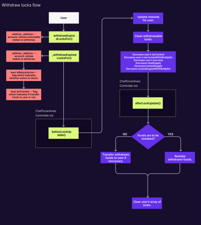
Withdraw expired Locks (dLP)

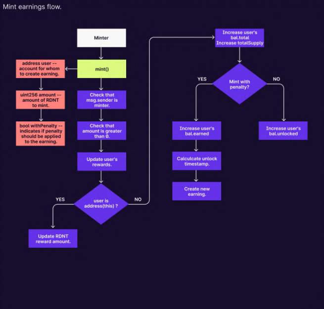
Mint earnings

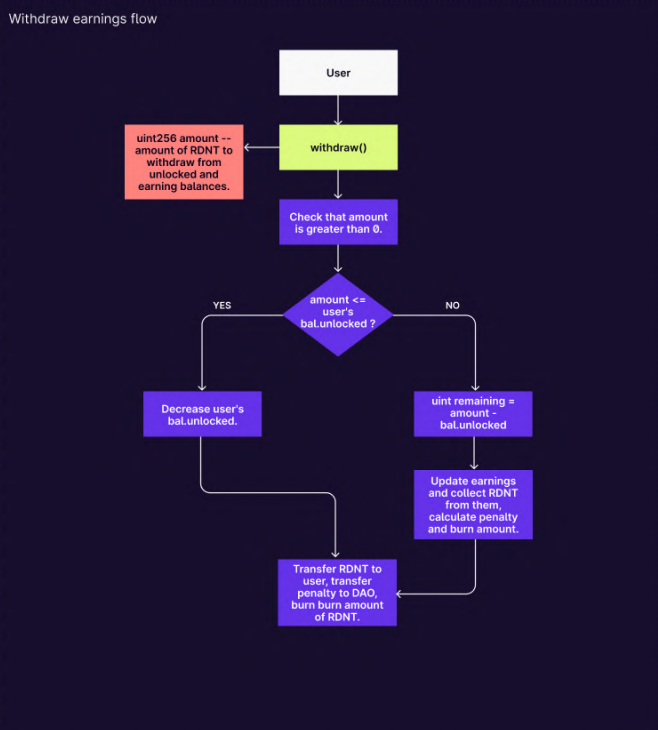
Withdraw earnings

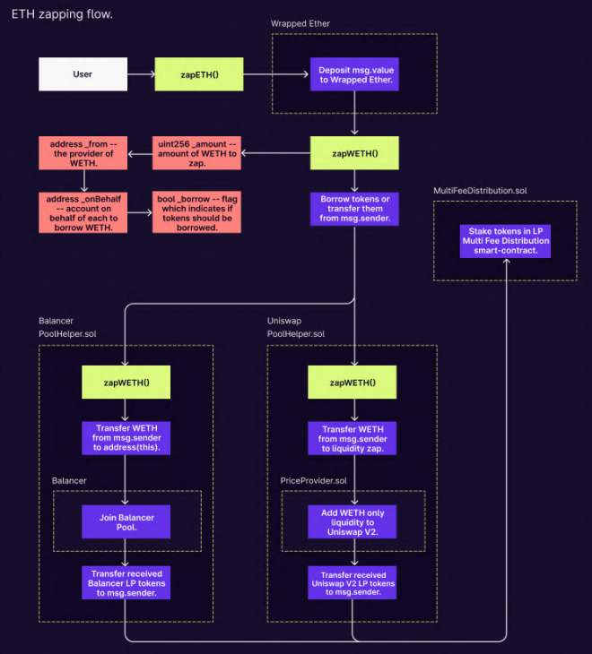
ETH zapping flow

Loop deposits

Stargate Integration

Bounty System

Uniswap Oracle

